This is Part 2 of our three-part series on Virtual Editorial Offices. If you have not read Part 1, start with: What is a Virtual Editorial Office — and Why Does Your Journal Need One? (link that text to: https://discoverpublish.com/blog/what-is-a-virtual-editorial-office)
When we talk about running an academic journal, the editorial decision — accept, revise, reject — is what most people picture. The editor reads the reviews, weighs the evidence, and makes a call. That part is visible, intellectually demanding, and appropriately in the hands of an academic expert.
What is less visible, and far more time-consuming, is everything that happens before and after that decision. A manuscript arrives. Someone needs to check it, route it, find reviewers, chase reviewers, update the author, manage the revision, coordinate with production, send proofs, collect corrections, and finally push the article live. Then the next manuscript arrives.
A Virtual Editorial Office exists to manage that surrounding layer in full — professionally, consistently, and at a scale that most editorial teams simply cannot match in-house.
Here is exactly what that looks like, stage by stage.
The two phases of the manuscript journey
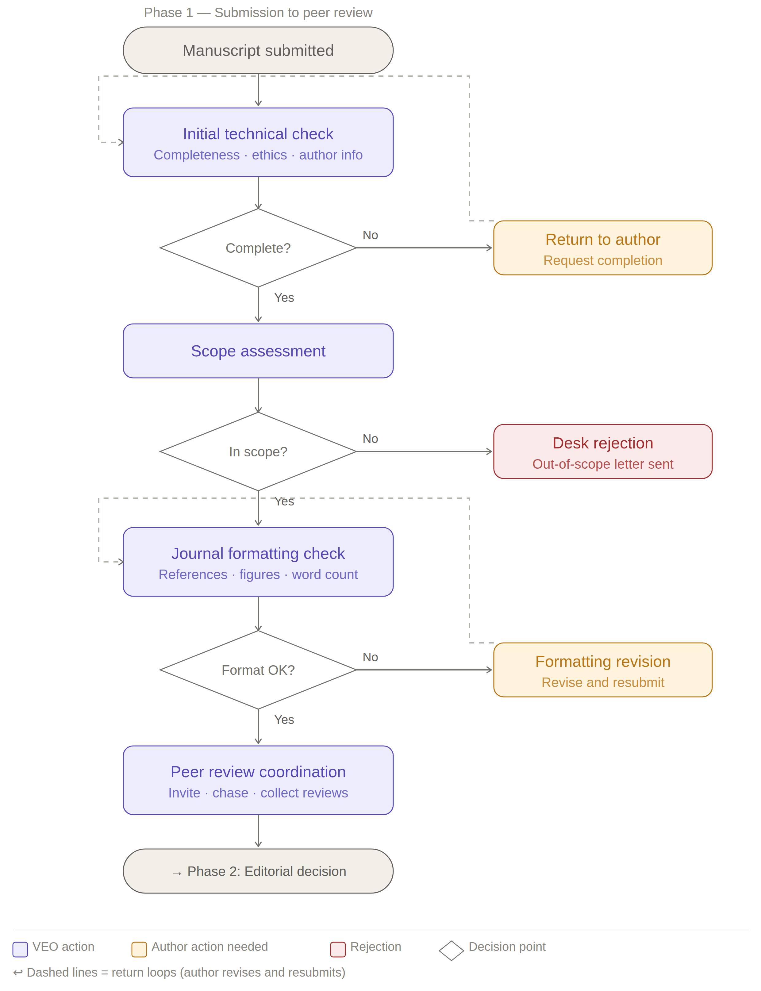
Every manuscript passes through two broad phases. In Phase 1, the VEO determines whether the manuscript is ready for peer review — covering completeness, scope, and formatting. In Phase 2, the manuscript enters peer review, the editor makes the editorial decision, and the VEO manages everything that follows, all the way through to publication.
The key principle throughout is this: the editor only ever makes one kind of decision. Everything else is handled by the VEO.

Phase 1: From submission to peer review assignment
When a manuscript arrives, the VEO's first task is to verify that it is complete and properly submitted. The VEO confirms that all required sections are present — abstract, main text, references, figures, author information — and that the submission includes all mandatory declarations: conflict of interest statements, ethics approvals, data availability statements, and funding disclosures.
If anything is missing, the VEO contacts the author directly with a clear checklist of what is needed before the manuscript can proceed. The editor is not involved at this stage.
Step 2 — Scope assessment
Once the submission is confirmed as complete, the VEO assesses whether the manuscript falls within the journal's defined scope. Manuscripts that fall outside scope are desk-rejected at this point with a professional letter explaining why. This protects authors from waiting weeks for a decision that could have been communicated in days, and it protects the editorial team from wasting reviewers' time on submissions that were never appropriate.
Step 3 — Journal-specific formatting check
Before a manuscript enters peer review, the VEO checks that it conforms to the journal's formatting requirements. This covers:
- Reference style (APA, Vancouver, Harvard, or journal-specific)
- Figure and table limits and resolution requirements
- Word count limits for the manuscript type
- In-text citation format
- File format requirements for supplementary materials
If the manuscript does not meet these requirements, the VEO returns it to the author with specific instructions. Journals that enforce these standards consistently before peer review avoid situations where an accepted manuscript then requires significant rework — which delays publication and frustrates both editors and authors.
Step 4 — Assignment and peer review coordination
Once the manuscript passes all three pre-review checks, the VEO assigns it to the appropriate handling editor and initiates the peer review process.
Peer review coordination is where the VEO's operational value is most evident. The VEO identifies suitable reviewers, sends invitations, monitors responses, chases reviewers who have not replied, follows up on overdue reviews, and — when reviews are complete — collates and prepares them for the editor's consideration.
This coordination cycle is relentless. A journal receiving 200 submissions per year has reviewers at dozens of different stages of response at any given moment. The VEO manages all of it, so the editor does not have to.

Phase 2: Editorial decision to publication
The editorial decision — and only this — belongs to the editor
When reviews are in, the handling editor receives a clean summary from the VEO: the manuscript, the reviews, and the reviewer recommendations. The editor then makes one of four decisions: accept, minor revision, major revision, or reject.
This is the editor's domain. The VEO does not influence the editorial decision, interpret the reviews, or recommend a course of action. Academic authority over the manuscript rests entirely with the editor.
After the decision: the VEO takes over
Once the editor communicates a decision, the VEO manages all subsequent steps:
- Rejection: The VEO prepares and sends a professional rejection letter to the author, including any reviewer comments that may help them improve their work.
- Revision: The VEO notifies the author, communicates the specific revision requirements, sets a deadline, and manages the round when the revised manuscript is returned. The revision is then submitted back to the editor for a final decision.
- Acceptance: The VEO initiates the full production workflow.
The production and publication pathway
After acceptance, the VEO coordinates the entire journey from accepted manuscript to live article:
- The accepted manuscript is passed to the production team for professional typesetting — formatted to the journal's published standard, with correct XML tagging, DOI assignment, and metadata completion.
- The typeset article is sent to the corresponding author as a PDF proof. The VEO manages this exchange, collects the author's corrections, and processes any changes.
- Final metadata is checked and assigned — including ORCID IDs, funding acknowledgements, and keyword tagging for indexing.
- The article is published to the journal's website and submitted to relevant abstracting and indexing services.
At Discover STM Publishing Ltd, we manage this full cycle across eight peer-reviewed journals. Our production team works to consistent quality standards, which means every article that leaves our workflow is formatted, tagged, and metadata-complete from day one — not adjusted retrospectively when an indexing application approaches.
What this means for your journal in practice
The operational separation described above has two practical consequences that matter for journal development.
First, it means your editorial team's time is protected. An editor-in-chief who is no longer chasing reviewers, fielding author queries, or coordinating proofs has the bandwidth to focus on building the journal's academic reputation — recruiting strong editorial board members, commissioning review articles, developing special issues, and positioning the journal within its field.
Second, it creates the process consistency that indexing bodies require. Scopus, Web of Science, and DOAJ all evaluate journals on the reliability and transparency of their editorial processes. A VEO that runs the same workflow for every manuscript — with documented decision timelines, consistent author communication, and traceable review records — produces exactly the kind of operational evidence these applications need.
Part 3 of this series
In the next article, we cover how to evaluate a Virtual Editorial Office provider — what questions to ask, what standards to expect, and what distinguishes a VEO that will strengthen your journal from one that will simply add another layer of administration.
Read Part 3: How to Choose a Virtual Editorial Office Provider (link that text to: https://discoverpublish.com/blog/how-to-choose-a-virtual-editorial-office-provider)
Discover STM Publishing Ltd provides Virtual Editorial Office services, peer-reviewed journal hosting, typesetting, and full publishing management for academic journals across Saudi Arabia and the GCC. We currently manage eight journals and support over 40 editors.
To discuss your journal's operational needs, contact us at contact@discoverpublish.com